
吴辰,南京师范大学第25届研究生支教团贵州分团成员,南京师范大学文学院2019级播音与主持艺术专业本科生。
忘初心,一路“黔”行

[吴辰在教学]
在本科四年的学习生活中,吴辰看到许多文学院的学长学姐奔赴西部,他心中那颗“到西部去,到基层去,到祖国最需要的地方去!”的种子逐渐生根发芽,并最终化为了实际行动。2023年7月,吴辰与伙伴们奔赴距离南京1500多公里的贵州省黔南布依族苗族自治州独山县,在独山县第三小学开启了他为期一年的支教生活。
吴辰主要担任一年级(2)班副班主任、数学老师,同时还兼授班级体育、美术、道法等6门课程。为了能更好得提升自己的教学水平,适应多学科教学,吴辰积极参加当地教育局举办的培训,平日里认真听课、备课,向办公室里的老师们请教教学方法,累计完成教学700多课时,一年结束后,所教班级的孩子们在学业成绩和综合素质方面都位于年级前列。
语韵悠扬,童声筑梦吴辰主要担任一年级(2)班副班主任、数学老师,同时还兼授班级体育、美术、道法等6门课程。为了能更好得提升自己的教学水平,适应多学科教学,吴辰积极参加当地教育局举办的培训,平日里认真听课、备课,向办公室里的老师们请教教学方法,累计完成教学700多课时,一年结束后,所教班级的孩子们在学业成绩和综合素质方面都位于年级前列。

[吴辰与孩子们一起参加朗诵比赛]
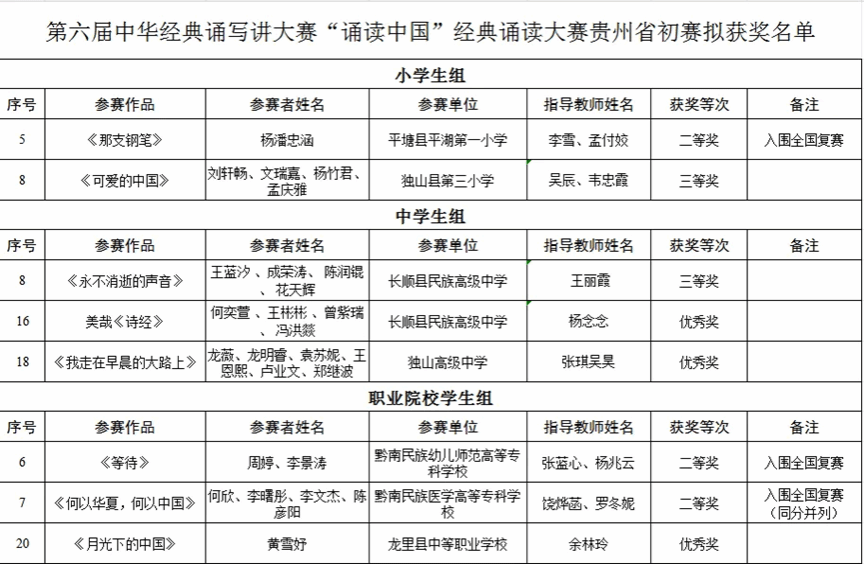
于是,吴辰又指导孩子们重新排演《可爱的中国》,经过一个多月的打磨修改,参加了第六届中华经典诵读诵写讲大赛“阅读中国”经典诵读大赛贵州省初赛,经过层层推选,最终荣获小学生组全省三等奖。此外,吴辰还指导同学参加了第二届独山县弘扬科学家精神演讲大赛并获得三等奖。


[吴辰指导学生在比赛中获奖]
在一次次的练习和比赛中,孩子们不仅爱上了阅读,更学会了用声音去拥抱世界,用自信去展现自我,一颗颗诵读的种子,已在他们的心中悄然生根发芽。
传递爱心,共筑美好
在这一年里,除了完成教学工作,吴辰还参与了研支团的志愿服务工作和当地的各种文艺活动。
在志愿服务方面,吴辰与研支团的志愿者们一起走进鄢家山社区、望城社区、城北社区等,开展“七彩假期”、“延安精神宣讲会”等志愿服务工作,与社区的孩子们度过了很多美好的时光。在世界读书日到来之际,吴辰与南京市第二十九中学取得联系,为三小的孩子们带来了哥哥姐姐们的爱心书籍和爱心信件,鼓励孩子们养成“爱读书,读好书,善读书”的习惯。

[吴辰参加志愿服务]
于是,吴辰又指导孩子们重新排演《可爱的中国》,经过一个多月的打磨修改,参加了第六届中华经典诵读诵写讲大赛“阅读中国”经典诵读大赛贵州省初赛,经过层层推选,最终荣获小学生组全省三等奖。此外,吴辰还指导同学参加了第二届独山县弘扬科学家精神演讲大赛并获得三等奖。


[吴辰在世界读书日为孩子们接收爱心图书并分享哥哥姐姐们的来信]
在当地文艺活动中,吴辰发挥专业特长,主持了由共青团独山县委和独山县教育局举办的“弘扬五四精神 奉献火热青春”朗诵比赛和独山县井城街道举办2024年第一届“独秀先锋·井绣新城杯”全民文体活动;参加“2023年都匀毛尖摄影、短视频大赛”获得了短视频组优秀奖,参加第三届贵州省诵读大赛获得了二等奖和网络人气作品奖。


[吴辰主持当地活动]



[吴辰参加各种活动并获奖]
“厚生”接力,笃行不怠
回顾这一年的支教生活,吴辰深感收获满满。他说:“这段经历是我人生中最宝贵财富,我学会了如何用用行动去传递爱,如何用心去关爱每一个孩子。我也希望可以把我的故事、我的经验分享给更多的人,让我们一起将青春之花绽放在祖国最需要的地方。”

[吴辰与任教班级的小朋友们]